欢迎访问西安佰骏电子科技有限公司
在线咨询
服务热线
18991937619
首页
公司介绍
在线商城
公司新闻
荣誉资质
联系方式
联系方式
友情链接
HOT
热门搜索:
在线商城
公司新闻
荣誉资质
友情链接
在线商城
CATEGORY
公司简介
荣誉资质
服务热线
18991937619
同步牌时间测试仪器实时精确测量多种时间频率信号
所在地区
陕西 西安市
最后更新
2026-02-04
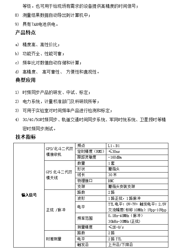
详细信息
相关推荐
同步牌时间测试仪器实时精确测量多种时间频率信号
18991937619